Instance Verification Kit (IVK)
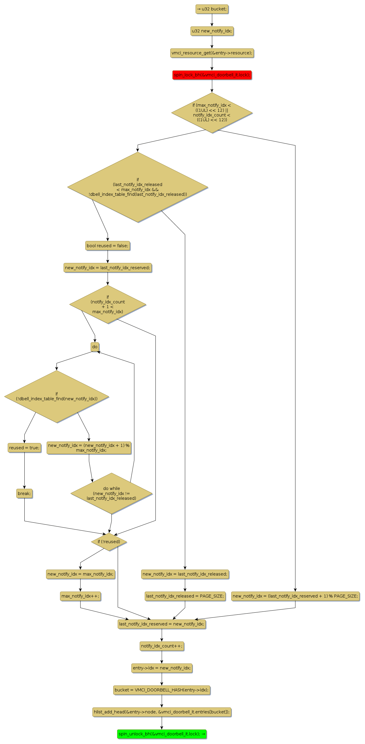
spin lock @ [4286+37+/linux-3.19-rc1/drivers/misc/vmw_vmci/vmci_doorbell.c]
Instance Signature: lock
|
The Matching Pair Graph:
|
|
Function Name
|
Control Flow Graph (CFG)
|
Events Flow Graph (EFG)
|
Source Correspondence
|
|
dbell_index_table_add
|
|
|
[4160+21+/linux-3.19-rc1/drivers/misc/vmw_vmci/vmci_doorbell.c]
|